
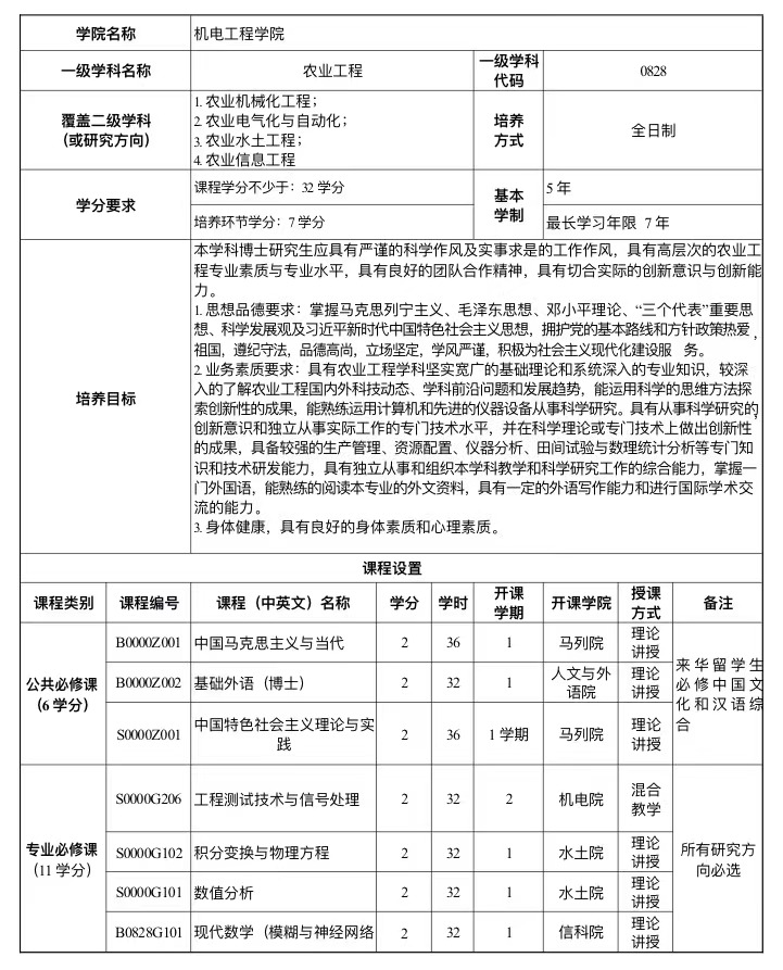
|
B0828G102 |
农业工程专论 |
2 |
32 |
1 |
机电院 |
理论 讲授 |
||
|
B0828G103 |
论文写作指导(博士) |
1 |
16 |
1 |
机电院 |
混合 教学 | ||
|
专业选修课 (不少于14 学分) |
B0828G201 |
高等农业机械学专论(英) |
2 |
32 |
1 |
机电院 |
理论讲授 |
农业机械化工程方向必 选 |
|
B0828G202 |
土壤水分溶质动力学(英) |
2 |
32 |
1 |
水土院 |
理论 讲授 |
农业水土工 程方向必选 | |
|
B0828G203 |
农业传感和信息获取技术 |
2 |
32 |
1 |
机电院 |
理论讲授 |
农业电气化 与自动化方向必选 | |
|
B0828G204 |
农业系统模拟与大数据分析 |
2 |
32 |
1 |
信科院 |
理论讲授 |
农业信息工程方向必选 | |
|
B0828G205 |
高等农业物料学 |
2 |
32 |
1 |
机电院 |
理论 讲授 |
所有方向任选 | |
|
B0828G206 |
现代灌排理论与新技术 |
2 |
32 |
1 |
水土院 |
理论讲授 | ||
|
B0828G207 |
农业人工智能(英) |
2 |
32 |
1 |
机电院 |
理论 讲授 | ||
|
B0828G208 |
现代农业区域综合规 划与管理 |
2 |
32 |
1 |
机电院 |
理论 讲授 | ||
|
S0000G202 |
现代设计方法与应用 |
2 |
32 |
2 |
机电院 |
理论讲授 | ||
|
S0000G204 |
高等机构学 |
2 |
32 |
2 |
机电院 |
理论 讲授 | ||
|
S0000G205 |
机械故障诊断与决策 |
2 |
32 |
2 |
机电院 |
理论 讲授 | ||
|
S0000G207 |
生物生产自动化与机器人 |
2 |
32 |
2 |
机电院 |
理论 讲授 | ||
|
S0000G209 |
计算机视觉技术与图像处理 |
2 |
32 |
2 |
机电院 |
理论 讲授 | ||
|
S0000G210 |
数字农业 |
2 |
32 |
2 |
机电院 |
理论 讲授 | ||
|
S0000G214 |
现代水文学 |
2 |
32 |
2 |
水土院 |
理论 讲授 | ||
|
B0828G209 |
土壤—植物系统溶质运移动 力学 |
2 |
32 |
2 |
水土院 |
理论 讲授 | ||
|
B0828G210 |
现代农业水土环境理论与实 践 |
2 |
32 |
2 |
水土院 |
理论 讲授 | ||
|
S0000G217 |
seminar |
2 |
32 |
1、2 |
机电院 |
混合 教学 | ||
|
公共选修课 (至少1门 |
)从公司统一开设的课程目录中选修,具体课程见《beat365手机版官网入口研究生公共选修课一览表》。 | |||||||
|
在导师的指导下,除修完本学科要求的课程外,直博生还可选修其他学科的课程。 | ||||||||
|
补修课 (3-5门为本科或硕士阶段主干课程) |
补本科阶段课程 |
农业机械化生产学 |
跨专业或学科被录取的直博生必选,中期考核前完成,不计总学分。 | |||||
|
单片机与接口技术 | ||||||||
|
水资源规划与保护 | ||||||||
|
培养环节 |
培养环节有关要求 |
学分 |
考核时间 | |
|
1.制定个人培养计划 |
课程计划 |
在入学后1个月内,在指导教师的指导下按照学科专业培养方案要求制定。 |
0 |
入学后1个月内完成 |
|
论文计划 |
在入学后第二年初,在指导教师的指导下制定毕业论文计划。 | |||
|
2.学术活动 |
博士研究生在学期间应主动参加各种学术交流活动,主要形式有听学术讲座、作学术报告、参加国际国内学术会议、国外短期访学、中外联合培养项目等。博士研究生至少参加学院及以上的学术报告10次(其中国内外高水平学术会议1 次),在一级学科范围内做学术报告 3次,在公司范围内作 学术报告1次。 |
2 |
1-7学期 | |
|
3.学科综合水平考试 |
博士研究生应在完成课程学习,修满课程学分后参加各一级学科博士点组织的博士研究生综合水平考试。水平考试是博士研究生进入论文工作前的学科综合考试,重点考察博士研究生是否掌握了坚实和宽广的基础理论和专门知识,是否具备了独立开展研究工作的基本学术能力。通过综合水平考试者方能进行博士论文开题,进入论文研究阶段;未通过考试者,可以补考一次;补考仍不合格者,作留级处理或退学处 理。 |
1 |
第4学期内 | |
|
4.实践活动 |
博士研究生在学期间,应深入实际或基层生产一线,结合专业所长,完成1-2个实践项目,在实践中提高综合素质和实践能力。实践活动包括教学实践、科研实践(不包括以论文研究为目的的实践)、社会实践、管理实践和创新创业活动 等,其中教学实践为必修环节。 |
1 |
申请毕业前半年完成 | |
|
5.文献阅读与综述报告 |
博士研究生应尽早在指导教师的指导下确定论文研究方向,并在进行学位论文开题论证前广泛阅读本学科国内外有关研究文献不少于100篇,其中外文文献不少于50篇;同时 须撰写3篇以上的文献综述报告,由指导教师批阅,经指导 教师审核签字后,交所在公司备查。 |
1 |
第2学期结束前完成 | |
|
6.开题报告 |
博士研究生应在指导教师的指导下,在查阅文献和调查研究的基础上,尽早确定课题方向,制订论文工作计划,并就论文选题意义、国内外研究综述、主要研究内容和研究方案等写出书面报告,在一级学科范围内进行公开论证。经专家评审通过的开题报告,应上传至研究生管理信息系统,并以书面形式交所在公司备案。开题报告未获通过者,应在本公司或学科规定的时间内重新开题。开题报告通过者如因特殊情况须变更学位论文研究课题,应重新进行开题报告。开题时 间距离申请学位论文答辩的时间一般不少于2年。 |
1 |
第2学期结束前完成 | |
|
7.中期考核 |
中期考核是在博士研究生完成课程学习后、进入学位论文研究阶段的一次全面考核,是检查博士研究生个人综合能力及学位论文进展状况、指导研究生把握学位论文方向、提高学位论文质量的必要环节。考核内容主要包括思想政治表现、 科研创新能力、学位论文研究进展等。 |
1 |
第5学期末完成 | |
|
8.其它要求 |
||||
|
本学科推荐书目、文献 | ||||
|
序号 |
著作或期刊名称 |
作者 |
考核办法 |
备注(必读或 选读) |
|
1 |
中国农业机械化科技发展报告 |
农业部农业机械化管理 司 |
综述报告 |
选读 |
|
2 |
农业机械分析与综合 |
赵匀 |
综述报告 |
选读 |
|
3 |
农业先进仪器设备与方法 |
刘瀛弢 |
综述报告 |
选读 |
|
4 |
数学建模算法与应用 |
司守奎 |
综述报告 |
选读 |
|
5 |
土壤水动力学 |
雷志栋 |
综述报告 |
选读 |
|
6 |
土壤物理学 |
邵明安 |
综述报告 |
选读 |
|
8 |
土壤物理研究法 |
依艳丽 |
综述报告 |
选读 |
|
9 |
土壤中水分运动与溶质迁移 |
王全九 |
综述报告 |
选读 |
|
10 |
土壤溶质运移 |
李韵珠 |
综述报告 |
选读 |
|
11 |
土壤物理与作物生长模型 |
王全九 |
综述报告 |
选读 |
|
12 |
黄土坡面土壤溶质随地表径流迁移特征与数学模 型 |
王全九 |
综述报告 |
选读 |
|
13 |
Environmental soil physics |
Daniel Hillel |
综述报告 |
选读 |
|
14 |
Introduction to Environmental soil physics |
Daniel Hillel |
综述报告 |
选读 |
|
15 |
Soil Physics Agricultural and Environmental Applications |
H. Don Scott |
综述报告 |
选读 |
|
16 |
Water flow in soils(second edition) |
Tsuyoshi Miyazaki |
综述报告 |
选读 |
|
17 |
Soil hydrology |
Miroslav kutilek |
综述报告 |
选读 |
|
18 |
Principles of soil physics |
Pattanlal |
综述报告 |
选读 |
|
19 |
Soil-watersolute Process Characterization An Integrated Approach |
Javier álvarez -benedí |
综述报告 |
选读 |
|
20 |
Design and Operation of Farm Irrigation Systems (2nd edition) |
Glenn J. Hoffman |
综述报告 |
选读 |
|
21 |
Irrigation Engineering |
R.N.Reddy |
综述报告 |
选读 |
|
22 |
Plant Solute Transport |
Anthony Yeo |
综述报告 |
选读 |
|
23 |
机械系统动力学分析及ADAMS应用教程 |
陈立平 |
综述报告 |
选读 |
|
24 |
机械动态仿真与工程分析 |
方建军 |
综述报告 |
选读 |
|
25 |
农业机械化工程技术 |
汪懋华 |
综述报告 |
选读 |
|
26 |
畜牧业机械化 |
蒋恩成 |
综述报告 |
选读 |
|
27 |
军用履带车辆传动装置 |
B.M.安东诺夫(苏) |
综述报告 |
选读 |
|
28 |
履带车辆悬挂系统结构与性能分析 |
徐国英 |
综述报告 |
选读 |
|
29 |
先进液压传动技术 |
李松晶 |
综述报告 |
选读 |
|
30 |
精细农业 |
汪懋华 |
综述报告 |
选读 |
|
31 |
Innovation of agricultural engineering technologies for 21 st century |
Zeng dechao |
综述报告 |
选读 |
|
32 |
An Introduction To Agricultural Engineering |
L.O. Roth |
综述报告 |
选读 |
|
33 |
Mechanical Engineering Design |
Joeph Shigley |
综述报告 |
选读 |
|
34 |
Agricultural Buildings and Structures |
James H. Whitaker |
综述报告 |
选读 |
|
35 |
Engineering Design |
George E. Dieter |
综述报告 |
选读 |
|
36 |
Introduction to Agricultural Engineering Technology |
Field,Harry |
综述报告 |
选读 |
|
37 |
An Introduction to Agricultural Engineering |
Field,Harry |
综述报告 |
选读 |
|
38 |
Engineering Practices for Agricultural Production and Water conservation |
Megh R. Goyal |
综述报告 |
选读 |
|
39 |
Agricultural Engineering: Principles and applications |
Doherty, Cade |
综述报告 |
选读 |
|
40 |
Agricultural Information Systems Development |
Richard batte |
综述报告 |
选读 |
|
41 |
履带车辆虚拟样机技术及其应用 |
王红岩 |
综述报告 |
选读 |
|
42 |
智能控制技术 |
易继锴 |
综述报告 |
选读 |
|
43 |
人工智能原理与应用 |
田盛丰 |
综述报告 |
选读 |
|
44 |
模糊控制技术及应用实例 |
陈永义 |
综述报告 |
选读 |
|
45 |
机械工程测试原理与技术 |
秦树人 |
综述报告 |
选读 |
|
46 |
多传感器信息融合及应用 |
何友 |
综述报告 |
选读 |
|
47 |
农业信息学 |
曹卫星 |
综述报告 |
选读 |
|
48 |
软件工程导论 |
张海藩 |
综述报告 |
选读 |
|
49 |
数据结构 |
严蔚敏 |
综述报告 |
选读 |
|
50 |
C语言程序设计 |
谭浩强 |
综述报告 |
选读 |
|
51 |
数据库技术及应用(原理+Access+ADO+VB) |
李俊山 |
综述报告 |
选读 |
|
52 |
计算机网络教程 |
谢希仁 |
综述报告 |
选读 |
一级学科带头人:孙松林
公司学术委员会(审核):孙松林、全腊珍、吴明亮、蒋蘋、童成彪、向阳、吴志立、李旭、罗亚辉
公司经理(审核):吴明亮
培养方案修(制)订工作组成员:孙松林、谢方平、吴明亮、蒋蘋、王辉、方逵、全腊珍、吴志立
| 点击下载文件: |